重要通知!物业管理师、高级物业管理师培训

好消息!
2021年参加“物业管理师”
“高级物业管理师”考试没有通过的考生
迎来了补考机会。



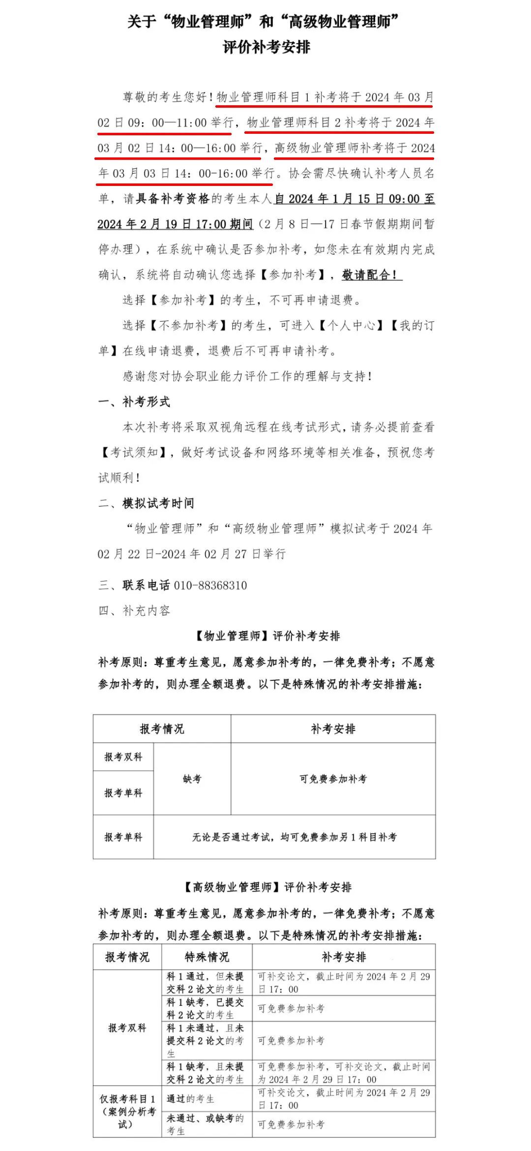
中物协关于“物业管理师”和

“高级物业管理师”评价补考安排





考试区域、设备、网络环境配置要求


证书样式


▲物业管理员证书

▲助理物业管理师证书

▲物业管理师证书
左右滑动查看证书样式


关于开展

物业管理师、高级物业管理师
考前培训的通知

为答谢读者多年来的厚爱,应广大考生要求,物业管理圈团队经研究决定,在2021年物业管理员(师)考试培训经验的基础上,继续开展本次物业管理师、高级物业管理师考前培训。现将有关事项通知如下:


一、培训对象


物业管理师、高级物业管理师补考考生。


二、模拟试考时间

【物业管理师】【高级物业管理师】模拟试考于2024年2月22日-2024年2月27日举行。


三、考试时间

【物业管理师】
“理论知识和专业能力”(科目1)考试时间:
2024年3月2日9:00-11:00

“案例分析”(科目2)考试时间
2024年3月2日14:00-16:00

【高级物业管理师】
“案例分析”考试时间:
2024年3月3日14:00-16:00

四、培训时间

即日起至考试日。


五、培训形式


在“物业管理师通关刷题”小程序线上培训。


“物业管理师通关刷题”小程序有五大优势:

1.往年考试题、模拟题、专项练习题、案例分析题(题库);

2.全国物业管理法律法规数据库(法库);

3.名师网课;

4.培训版“物业管理条例”,国务院《物业管理条例》是物业行业最重要的行政法规,绕不开,不能不看,但《条例》最近一次修订时间是2018年。我们根据《民法典》(2021年1月1日起施行)中的强制条款,整理出了培训版“条例”;

5.《物业管理与服务》重点梳理(69页电子书)等内容


(软著号:2022SRE009984)

六、考试内容和权重


七、培训收费


【物业管理师】

1.“理论知识和专业能力”(科目1)或“案例分析”(科目2)单科优惠价:320元
两科优惠价:480元

2.单科协议优惠价:880元(没有考过,全额退费)
两科协议优惠价:1320元(两科都没有考过,全额退费)

【高级物业管理师】

1.“案例分析”优惠价:370元

2.“案例分析”协议优惠价:1080元(没有考过,全额退费)

八、联系方式


手机、微信:19921639326(刘老师


物业管理圈

2023年12月31日


了解物业管理员(师)往年培训请点击👉新教材、新题目、名师新课、随时答疑|物业管理师(员)培训火热报名中

扫码免费用

源码支持二开

申请免费使用

在线咨询